What Is Rasci In Project Management
RASCI in project management is a responsibility assignment chart that clarifies roles: Responsible, Accountable, Supporting, Consulted, and Informed for tasks […]
RASCI in project management is a responsibility assignment chart that clarifies roles: Responsible, Accountable, Supporting, Consulted, and Informed for tasks […]
Project management is essential to successfully complete projects by organizing tasks, managing resources, and meeting deadlines, thereby ensuring efficient project
Project management helps you achieve goals efficiently by planning, organizing, and controlling resources to complete tasks successfully. Ever felt overwhelmed
‘Making a hospital management project involves defining requirements, selecting technology, developing modules for patient, staff, and resources, and testing thoroughly
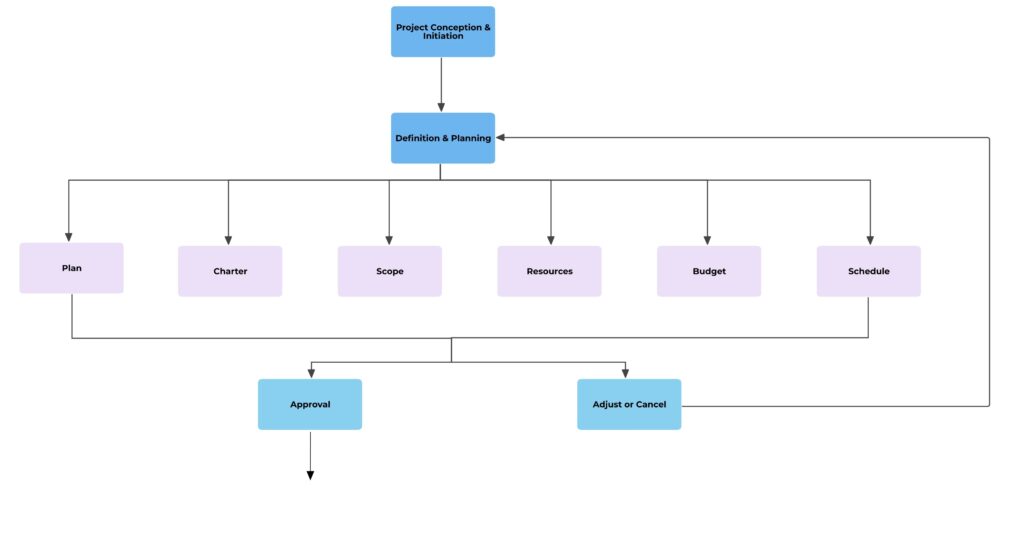
Creating a project management graph typically involves selecting a suitable chart type like Gantt or network diagrams, entering project tasks,
Project management degrees offer a significant advantage, increasing your earning potential and opening doors to more advanced roles in various
Software project managers typically earn between $80,000 and $160,000 annually, depending on experience, location, and company size. Thinking about a
‘In project management, SI refers to Systems Integration, which is the process of combining different components or subsystems into a
My career change to project management involved taking online courses, gaining relevant certifications, and networking with professionals in the field.
Managing a project effectively involves planning, organizing, and controlling tasks to achieve specific goals within defined constraints. Ever found yourself
Using project management helps you complete projects on time, within budget, and with desired results. Ever found yourself juggling multiple
Measuring project management performance involves assessing if projects finish on time, within budget, and meet the required quality standards. Are
How Do You Measure Project Management Performance Read More »
No, project managers do not consistently make less than developers; salary depends heavily on experience, location, company size, and specific
I learned that successful project management hinges on clear communication, meticulous planning, and the flexibility to adapt when things don’t
Consulting firms manage projects odf by employing structured methodologies, defining clear objectives, allocating skilled resources, monitoring progress closely, and adapting